首页 > 新闻中心 > 行业新闻
为何要有0欧姆电阻?简析它的11种用法!
来源:   作者:   点击数:   日期:2024-01-08 08:50

0欧姆电阻的阻值是多少?
 
 

0欧姆电阻即电阻标值为0欧姆的电阻,多用于PCB设计等方面,是一种理想电阻。

 

那0欧姆电阻是表示没有电阻吗?

 

当然不是,0欧姆电阻的阻值不是0欧姆,只是接近0欧姆。

 

如下图分别是0欧姆贴片电阻和色环电阻的样式。

图片

 

01
 
调试方便或者兼容设计
 

可以选择器件、功能、配置等。

 

硬件工程师在设计PCB板的时候,需要尽可能考虑到兼容性的问题。

 

例如:芯片的某个引脚拥有两项功能,可以驱动蜂鸣器,也可以驱动LED灯,但这两项功能不能同时工作,为了在同一块电路板上实现可以选择驱动哪个模块,此时可以在连接蜂鸣器和LED的线路上加上0欧姆电阻,想驱动蜂鸣器就焊接蜂鸣器通路上的0欧姆电阻,想驱动LED灯就焊接LED灯通路上的0欧姆电阻。

 

如下图所示,可以选择信号的使用,用哪个就焊哪个,不用的就空置。

图片

信号选择使用图

 

配置的时候,尤其是嵌入式板子,启动信号选择的时候,通过板上的配置来选择不同的启动来源,这个时候需要用到0欧姆电阻。

 

02
 
用作跳线
 

美观安装方便,避免用跳针造成的高频干扰。

图片

 

03
 
布线时,跨接线路
 

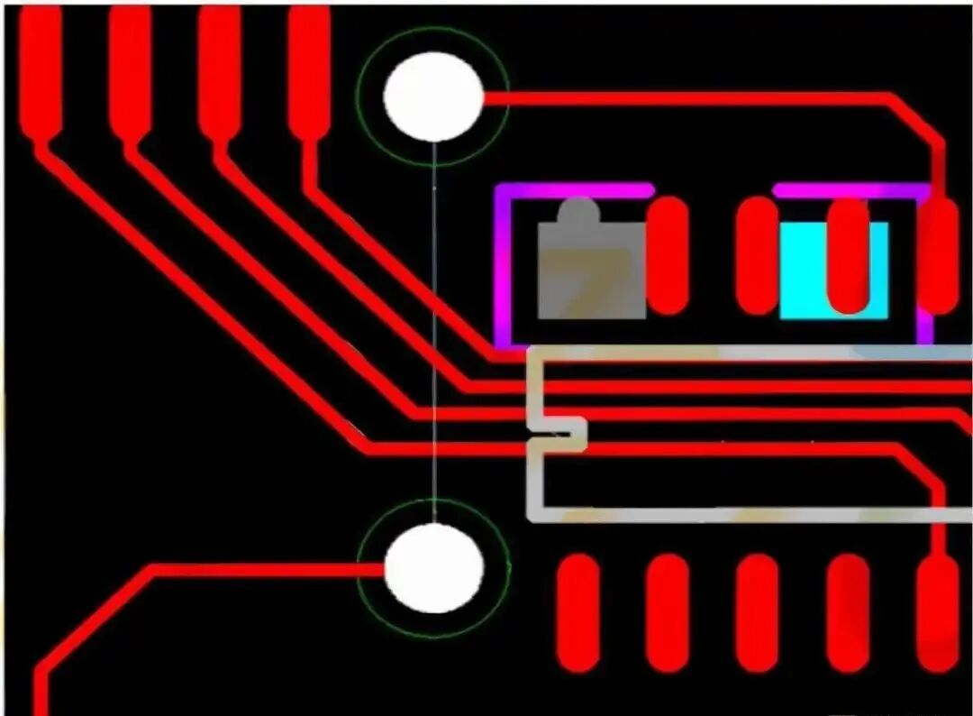
在PCB布局布线的阶段,有时候会遇到布线走不通的情况,尤其是在电路板面积小,连线多,可能会遇到某一个连线需要绕很大一圈才能连通,这个时候可以连接一个0欧姆电阻,就可以跳过前面的导线。

 

例如这两个白色的焊点,如果不直接连通就需要绕很多路线才能最终连通,如果是单层的PCB板也无法从下面打孔,用0欧姆电阻连通起来,可以减少多层PCB板的采购成本。

图片

PCB布局图

 

04
 
匹配电路参数不确定的时候,以0欧姆电阻代替
 

在匹配电路参数的时候参数无法确定,在实物测试的时候需要拿掉一个电阻或者需要更换不同的阻值,从而获得一个最佳的方案,这个时候通常就会用到0欧姆电阻。

 

用0欧姆电阻代替,等实际调试后确定参数,再以具体数值的元器件代替。

 

比如说有两种不同的供电方案,5V和10V,但是不确定不同的电源电压是否会对整个电路造成一个未知的影响,通常会用0欧姆电阻连起来,等电路测试的时候,选择电源进行连通。

图片

0欧姆电阻图

 

05
 
测量电路功耗
 

不太确定某一个芯片或者一个电路整体功耗的时候,在供电端串联一个0欧姆电阻,等板子打样完成后,把0欧姆电阻去掉,用万用表直接测量这两个焊点,可以测出实际工作电流的一个情况,这样可以计算芯片或者整个电路的一个总体功耗。

 

如果想测某部分电路的耗电流的时候,接上0欧姆电阻,接上电流表,这样方便测电流,可以用于测量大电流。

 

如下图所示,在供电端和被测电路之前接一个0欧姆电阻。

图片

0欧姆电阻测量功耗图

 

图片

万用表测量功耗图

 

06
 
充当电容或者电感
 

在高频信号下,零欧电阻与外部电路特性匹配情况下可以充当一个小的电容或者电感,可以很好地解决EMC问题,例如地与地,电源与芯片引脚之间。

 

07
 
用做保险丝,保护过流
 

图片

过流保护图

 

由于PCB上走线的熔断电流比较大,如果发生短路过流等故障,很难熔断,可能会带来更大的事故。但0欧姆电阻电流承受能力比较弱,过流的时候会先把0欧姆电阻熔断了,这样就可以将电路断开,防止更大事故的发生。

 

08
 
模拟地和数字地单点接地
 

一般在设计电路的时候,在数字电路和模拟电路等混合电路中,往往要求两个地分开,并且单点连接。我们可以用一个0欧姆电阻来连接这两个地,而不是直接连接在一起,这也地线被分成了两个网络,在大面积铺铜等处理时,就会方便许多,可以防止“浮地”而积累电荷,造成静电。

 

具体的可以看下图。

图片

单点接地图

 

通常遇到这样的情况,也可能采用以下方法来解决此问题:

1、用磁珠连接;

2、用电容连接;

3、用电感连接;

4、用0欧姆电阻连接。

 

09
 
跨接时用于电流回路
 

当分割电地平面后,造成信号最短回流路径断裂,此时,信号回路不得不绕道,形成很大的环路面积,电场和磁场的影响就变强了,容易干扰/被干扰。在分割区上跨接0欧姆电阻,可以提供较短的回流路径,减小干扰。

 

如下图:两个信号在通信的时候处于不同的地平面,因此在这两个信号之间加0欧姆电阻,信号就会走最近路径。

图片

跨接时用于电流回路图

 

10
 
配置电路
 

一般产品上不要出现跳线和拨码开关。有时用户会乱动设置,易引起误会,为了减少维护费用,应用0欧电阻代替跳线等焊在板子上。

 

空置跳线在高频时相当于天线,用贴片电阻效果好。如下图所示。

图片

0欧姆电阻配置电路图

 

11
 
噪声抑制
 

由于0欧姆电阻本身的特性,能够有效抑制环路电流,从而使噪声得到抑制。实际上零欧电阻不是真的是没有阻抗,只有超导体才能够真的做到零阻抗。

 

所以,0欧姆电阻在所有频带上其实都起到衰减的作用。

图片

0欧姆电阻图

 

最后我来解决大家几个疑惑。

 

0欧姆电阻和导线有什么区别?0欧姆电阻可以用导线代替吗?

当然是有区别的,从我上面所讲述的作用来看,就可以知道,0欧姆电阻的功能十分丰富,其次在有些情况下,0欧姆电阻和导线的作用是一样的,例如跨线的时候,不用导线是因为在实际生产过程,贴片用的是贴片机,可以识别0欧姆电阻,对导线却是很难识别,所以为了生产的效率和方便,会选择用0欧姆电阻。

 

0欧姆电阻精度大小有区别吗?

肯定是有区别的,例如0欧姆电阻精度为±1%或者±5%时,就有0603、0805、1206、1210、1812等封装,精度不同、尺寸也会不同,形式也会不同,如下图所示。

图片

0欧姆贴片电阻图

 

0欧姆电阻能通过多少大电流? 

设计电路经常要用0欧姆电容,根据线路电流来选择电阻额定功率。

 

一般的0欧姆电阻的实际阻值在50毫欧左右+-5%的偏差。

 

根据额定功率,就可以计算出来,0欧姆电阻的额定电流了。

0402 1/16W:1/16=I*I*0.05 即 I=1.118A;

0603 1/8W:1/8=I*I*0.05 即 I=1.58A;

0805 1/4W:1/4=I*I*0.05 即 I=2.236A;

 

对于每种封装的0欧姆电阻具体可以通过多大的电流,还需要根据电阻在PCB板上的散热情况来决定。

版权所有:365英国上市(集团)有限公司-OfficialWebsite    地址:郑州市高新技术开发区莲花街352号联东U谷2号楼4楼    邮编:450000    网址:

电话:0371-66202511    手机:13598827068    邮箱:hndgxh@163.com

技术支持:耕宇科技  方圆检测认证有限公司品牌部   豫ICP备